pp电子官方网站
统一身份认证
设为首页
加入收藏
首页
学校简介
学校文化
学校特色
现任领导
学校荣誉
党风廉政
廉政教育
党纪条规
党务政务公开
党组织建设
信息动态
文件通知
学习资料
教育教学
培养方案
教学例会
质量管理
招生就业
国家24365大学生就业服务平台
职教集团
集团概况
成员风采
政策文件
职教理论
校企合作
招生就业
社会服务
信息公开
信息公开制度规定
信息公开指南
信息公开目录
信息公开年报
依申请公开
信息公开受理
反馈监督受理
师德师风举报受理
招生就业
国家24365大学生就业服务平台
招生就业
当前位置:
首页
>>
招生就业
>>
正文
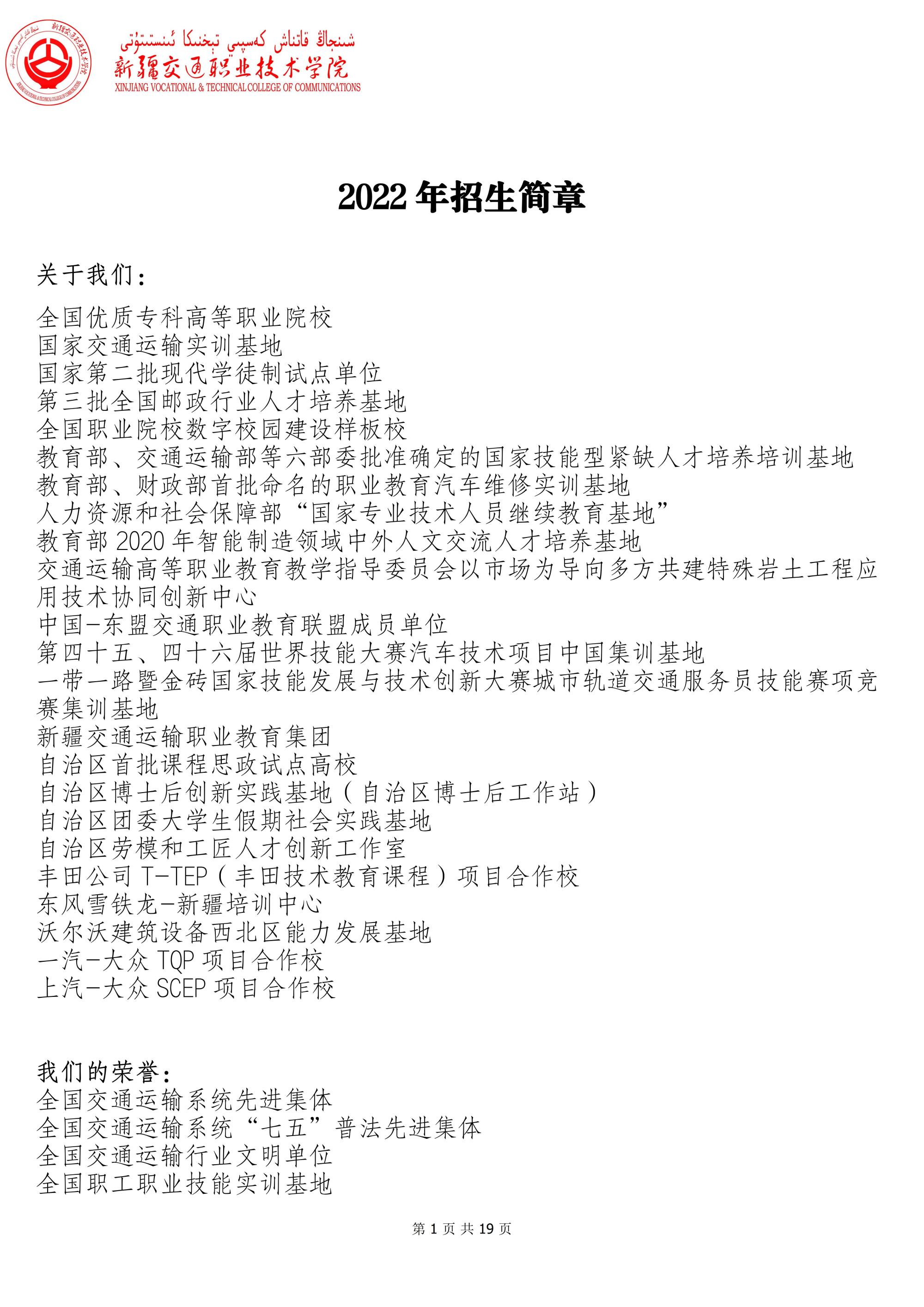
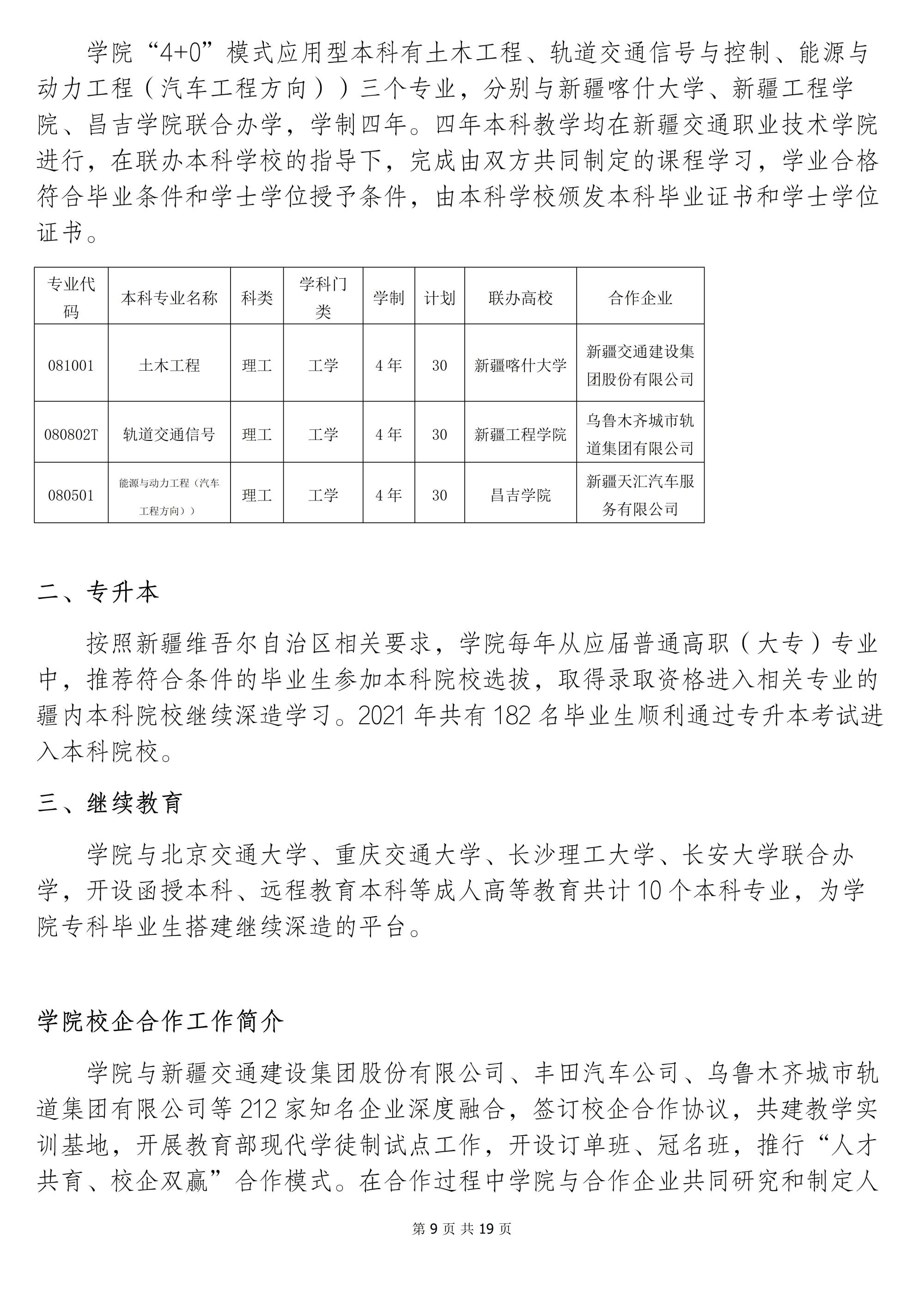
新疆交通职业技术学院2022年招生简章
时间:2022-04-22 17:16:04
作者:招生就业指导办公室
来源:招生就业指导办公室
点击:
上一条:
新疆交通职业技术学院2022年招生简章
下一条:
学院关于全面推广使用国家24365大学生就业服务平台的通知