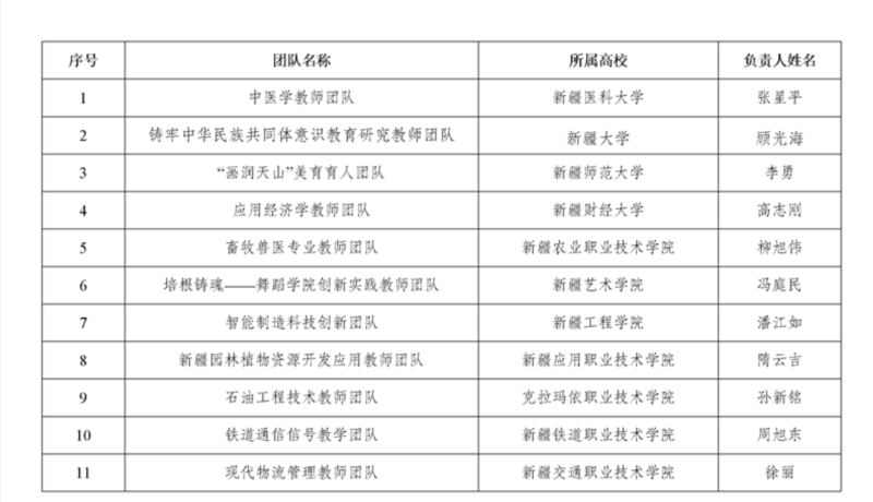
石榴云/新疆日报讯(记者 赵西娅报道)日前,经自治区教育厅评审、公示,我区高校11个团队入选自治区“黄大年式教师团队培育团队”。

黄大年是著名地球物理学家,生前担任吉林大学地球探测科学与技术学院教授、博士生导师。2009年,他毅然放弃国外优越条件回到祖国,刻苦钻研、勇于创新,取得了一系列重大科技成果,填补了多项国内技术空白。2017年1月8日,他不幸因病去世,年仅58岁。
今年,我区首次开展“黄大年式教师团队培育团队”评选,旨在引导广大高校教师和科研工作者以黄大年为榜样,把爱国之情、报国之志融入祖国改革发展的伟大事业之中,推进高素质专业化创新型高校教师队伍建设。自治区教育厅要求,各高校要结合现有科研计划和人才计划,积极搭建干事创业平台,在拓展发展通道、承担科研任务、提供保障条件等方面给予“黄大年式教师团队培育团队”支持,提升团队可持续发展能力,争创“全国高校黄大年式教师团队”。
目前,新疆共有11个“全国高校黄大年式教师团队”,团队负责人均为各个领域的领军科研工作者和知名学者。