开云kaiyun体育
我的门户
En
旧版
首页
学校概况
学校简介
校长致辞
学校领导
举办方
大事记
组织机构
教学、教辅部门
行政、职能部门
群团、基层党组织
教学科研
专业介绍
师资队伍
培养方案
教学条件
科教研究
招生就业
招生信息网
就业信息网
学生服务
学工公告
学生活动
管理服务
校园风光
党的建设
党组织架构
党建快讯
理论视点
政策法规
合作交流
国内合作
国际交流
产教融合
政策制度
招标公告
采购公告
政策解读
规章制度
人才招聘
高层次人才引进
教师招聘
制度文件
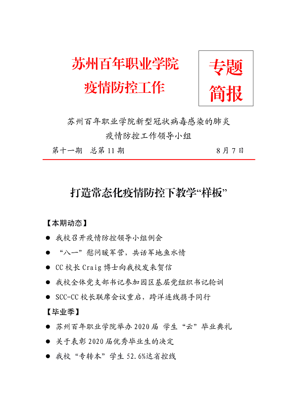
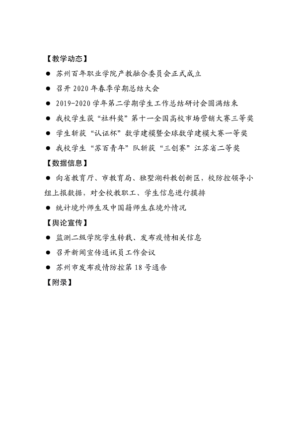
开云kaiyun体育疫情防控工作专项简报(第十一期)
发布时间:2020-08-07
浏览次数:
137
文章来源:scc
上一篇:
下一篇:
X